Bruin Formula Racing
Pneumatic Shifting Lead, 2014-2016
The pneumatic shifting project aimed to install a pneumatic shifting system which would replace a manual push-pull cable shifting system. Instead, a pneumatic piston would actuate a transmission lever. This project was a two-year design, started my freshman year and continued through my sophomore year. While there was never a point where I officially became a lead, midway through fall quarter I was starting to accumulate real responsibility and delegate tasks to others. This position of authority mainly stemmed from my knowledge of pneumatics from FIRST robotics. Interestingly, I had very little knowledge about how cars worked, and still didn’t through much of my first two years on the team. With that little bit of knowledge, and also a curiosity which led me to conduct research on pneumatic shifting systems, I continued being the most knowledgeable on pneumatic shifting, and thus the position of authority. Soon, I started leading my own meetings, with help from one other member who had been previously on the team before I joined.
Soon I headed the Pneumatic Shifting team, a team which grew to 8 members (one of the largest on Formula at the time). As we didn’t have a good understanding of the project, nor a complete test vehicle to check things out on, we mainly relied on prototyping boards such as the one below, as well as simulations and calculations. I also implemented many of the organizational tools that I ended up using throughout my time on racing, including an organized parts spreadsheet. As we were creating this system based on no prior work, I implemented a process to first diagram and prototype to make sure the individual systems worked. Following these tests, we were able to work further on finalizing CAD designs and eventually assemble the system on the vehicle.
Design Process
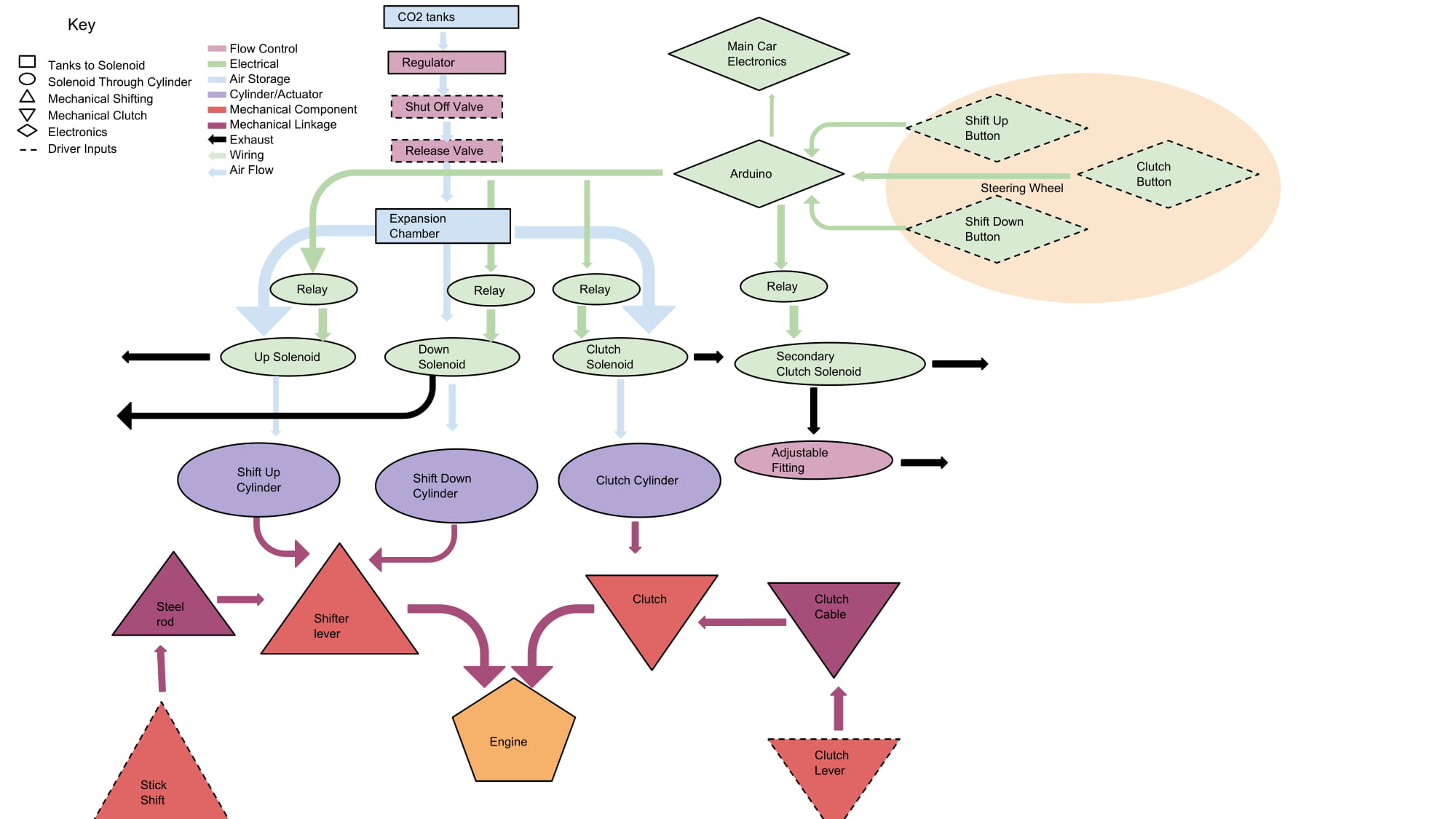
After conducting research, we first started by planning out our system. The following diagram shows our proposed schematic:
Next we moved onto a prototyping board, with a mockup of our system. This allowed us to test our equipment, allowing us to adjust and finetune parts and parameters.
This pneumatic piston was controlled by an electronic solenoid, which in turn was controlled initially via an Arduino controller (although we eventually hardwired the buttons straight to the solenoid). The driver would have access to buttons mounted on the steering wheel. After we were satisfied with our performance, we started working on integrating this system into our vehicle in CAD:
Next, we analyzed load cases to make sure our parts were weight optimized but also strong enough to withstand the repeated forces on them. Below shows our custom transmission lever Finite Element Analysis in Solidworks. This part converts linear load from pneumatic cylinder at top left into rotational motion, attached to engine transmission spline, on right. Rotational motion is used to shift gears in transmission. Shift Lever
optimzied to be cut on abrasive waterjet out of 1” 6061 Aluminum, with minimal material used and minimal manual machining.
Finally, we assembled our system and did final testing on the vehicle. The rod end on the right bolts to transmission lever on engine. Blue lines are pneumatic lines. Cylinder selected is a 3 stage pneumatic cylinder with 1.5” travel in each direction. Ear shaped bulkhead towards left is for manual shifter backup.
We initially thought about paddles, although we ultimately went with buttons which were panel mounted to the steering wheel for ease of manufacturing and simplification of controls. To ensure that the steering wheel remain quick-disconnect, I used an audio cable jack in the center of the interface. This created some issues as the jack wasn’t as durable as I would have liked, and I now know that there are hundreds of better options out there.

Here is our completed vehicle, the Bruin Formula Racing MKII. This picture was taken at our competition in Lincoln, NE.

Thoughts on Pneumatic Shifting
Some thoughts I have on the pneumatic shifting project: definitely was a bit ahead of its time. The primary focus for the team should first be simplicity and reliability, two things that pneumatic shifting did not add. However, it was really cool; shifting without a manual shifter just has a certain excitement factor. In the future, I would recommend shrinking the pneumatic cylinder and solenoids, and especially consider mounting the cylinder off the engine itself. The other thing I would recommend is make sure it is 100\% reliable. If at any point the system becomes unreliable, the system needs to be axed. Another recommendation is to make sure that the electronics to the steering wheel are robust. Whether this involves a long coiled wire or a well-specced connector, that thing will be abused. I also believe a weight analysis is necessary to justify manual versus semi-automatic.
On the management side of things, this is where I first learned that commitment and drive is more important than just being smart or having technical skills. As a freshman who had little experience with cars, I did not have the technical skills of many members of my team. This really allowed me to grow rapidly though, and learn my strengths and weaknesses and plan accordingly. Every lead is not expected be the best at everything on their project. Along the way to completing this project, I got significant design help from Hunter Jones especially. While not knowing the nitty gritty of every element of the project, especially considering my lack of knowledge with Solidworks, I was still able to dictate the overall flow by assigning tasks with specific goals in mind, as well having a good enough understanding to be able to make informed decisions. This is where I also learned to manage people, because I couldn’t do everything myself I learned more about which people were strong in what areas, who were the most reliable, etc. One thing that is critical is a hunger for learning. Over the first two years, I largely self-taught myself everything about pneumatic shifting. Reading papers, consulting with pneumatics experts, I worked to fill in the gaps in my knowledge.